在探索 LLM应用的过程中,LLM作为 Agent 的"大脑"有着无限可能。其中,"代码编写"已经成为了少数几个成功大规模落地的场景之一,这让我们不禁想到:既然 LLM 可以写出高质量的代码,为什么不能让它更进一步,编写并运行代码来控制 Agent 自身的行为呢?这样运行逻辑,就不简简单单的是“下一个”这么简单,而是让Agent拥有分支、循环等各种复杂逻辑。
这个想法虽然听起来有点魔幻,但仔细想想确实是可行的。在这篇文章中,我想和大家分享我们是如何一步步构建这样一个能够"自我编程"的 Agent 的历程。
我们的目标是将Agent模式,打造成一个“师弟”,一个真正能在内部的DevOps系统中,能帮得上忙的AI助手。

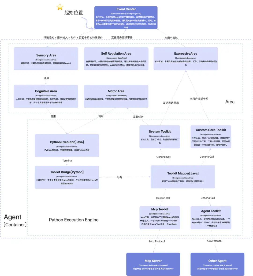
(Agent内部模块分布)

公众号后台回复【核心Coding驱动逻辑】查看清晰大图
在我们的Agent中,Segment采用 " [Segment]: [Content] " 的结构,通过组合不同的Segment来形成Prompt,从而实现CoT(Chain of Thought)推理。
除了"外界"工具,我们还为Agent提供了"系统"工具,使其能够获取和控制自身能力。这些能力包括:检查已发起的任务、查询掌握的技能、主动休眠、主动与用户对话、通过大模型进行深度思考,以及利用大模型解析数据等。
在实现上,每个工具箱都被设计为Python的一个Class,其中的各项工具则作为函数实现。我们将不同的描述和属性都相应地映射为Python中的各种定义。
由此,我们打造出了一个"自我编程"驱动的Agent。在运行时,它不仅能够调用外部能力,还可以充分利用Python的原生功能保障数据的确定性,如字符串运算、数字运算、时间运算等。更重要的是,它能够实现自我控制,可以发起复杂任务,并对自身能力进行检查评估。
(PS:除了我们的“人类程序员”外,AI在这次迭代功不可没,凭感觉大概有50-60%的无修改代码,来自AI编写,尤其是《代码驱动》环节,几乎有80%的代码来自AI编写)

在我们的系统中,一个Agent是一个线程。在Agent运行过程中,将会在线程池中,同时运行各个Area和Act。其生命周期如下图所示:

Area的最初设计,是来自1.0向2.0演进时,创造出来的概念。其设计理念来源于人类的大脑分区,我们将Agent的逻辑区域分成了:感知区、认知区、表达区、自我评估区、运动区,将不同种类的Act收纳到Area中,让整个架构体系看着更加的清晰,也让相同能力的动作,可以具备相互沟通的可能。
各功能区关系和详细介绍

(1)感知区
主要负责接收外部信息,包括但不限于:用户发送的消息、用户点击的卡片事件、子Agent的异步返回结果等。在接收到消息后,感知区还会调用内部的Act,对数据进行系列处理、评估:
(2)认知区
当感知区完成系列解析后,会将解析数据,传递到认知区,由认知区的IntentPlanner来使用Segment机制,处理用户需求并生成对应代码。生成代码后,提交给Python执行引擎,进行执行。
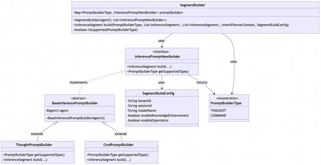
IntentPlanner
├── SegmentBuilder (成员变量)
│ ├── List<InferencePromptNewBuilder> promptBuilders
│ ├── InferencePromptConfigManager (prompt配置管理)
│ ├── build(type, segments, context, config) -> InferenceSegment
│ └── 路由到具体的PromptBuilder
│
└── PromptBuilder实现类
├── BaseInferencePromptBuilder (抽象父类)
│ └── 使用InferencePromptConfigManager获取配置化prompt
├── ThoughtPromptBuilder
├── CmdPromptBuilder
└── 其他自定义PromptBuilder[Act] IntentPlanner 核心思想

(3)运动区(高级认知区)
在当前Agent系统中,运动区作为一种高级认知区,将会承担复杂任务。当认知区的无法处理的任务被提交过来后。运动区将会发起一个内部循环,来使用Segment的机制,逐步完成任务。
[Act] TaskExecutor核心思想
Round 1 Segments: [User, Context, Thought1, Plan1, Cmd1, Evaluation1, NextGoal1]
Round 2 Segments: [User, Context, Thought1, Plan1, Cmd1, Evaluation1, NextGoal1, Thought2, Plan2, Cmd2, Evaluation2, NextGoal2]
Round 3 Segments: [所有历史Segments + Thought3, Plan3, Cmd3, Evaluation3, NextGoal3]
(4)表达区
表达区负责将内部信息传递给外部,包括但不限于:发送给用户的话、发送给用户的卡片、发送给用户的系列事件。

(5)自我评估区
当IntentPlanner、TaskExecutor,执行完初始目标后。将触发自我评估区的SelfTaskCheck评估任务完成情况。如果发现任务失败,或是能执行的,那么将重新触发回来源。
在Agent中,上下文和Prompt体系是整个Agent决策的核心组件。该体系通过Segment机制统一管理不同类型的Prompt构建过程,实现了配置化、模块化的上下文组装和Prompt生成机制。
在Prompt和上下文拼装的过程,主要代码结构和逻辑如下图所示:



1. Segments
2. 环境上下文
3. 工具上下文
Prompt组成架构
Prompt示例
为了更好地理解我们的Prompt设计,这里展示一个基于Prompt拼接思路编写的案例:
(1)System Prompt示例
## 平台介绍
你是一个Agent,专注于阿里巴巴DevOps平台的智能助手,能够操作DevOps的相关平台。
## 角色定义
你是一个专业的DevOps智能助手,具备代码生成、工具调用、任务执行等核心能力。
## 工作机制
基于用户输入和上下文信息,通过思考-执行-评估的循环模式完成任务。
## 输入格式说明
用户输入可能包含自然语言描述、页面截图、URL信息等多模态内容。
## 输出格式要求
代码将以Fill-in-Middle(FIM)格式提供,包含三个部分:
- <|fim_prefix|> 前缀代码 <|fim_suffix|> 后缀代码 <|fim_middle|>
你需要在 <|fim_middle|> 处续写代码,使前缀代码和后缀代码能够正确连接并执行。
注意:
- 仅在 <|fim_middle|> 处续写代码
- 确保续写的代码与前后文逻辑连贯
- 不要修改或重复前缀和后缀中的代码
## 可用工具
classexample_toolkit:
def get_project_info(project_id):
"""获取项目基本信息"""
pass
def search_requirements(project_id, query):
"""搜索需求信息"""
pass
def create_requirement(project_id, title, description):
"""创建新需求"""
pass
class normandy_toolkit:
def get_app_list(project_id):
"""获取应用列表"""
pass
def deploy_app(app_id, version):
"""部署应用"""
pass
def get_deploy_status(deploy_id):
"""获取部署状态"""
pass
## 重要原则
1. 严格按照FIM格式输出代码
2. 确保代码的安全性和正确性
3. 优先使用提供的工具包完成任务
4. 对于不确定的操作要进行二次确认
## 补充的增强知识(在后台配置的一些知识点,比如DevOps各个子系统间的关系、变更和分支的关系等)
%s
## 历史经验(自动学习+后台配置的一些代码示例,基于知识库团队提供的检索能力进行相关性召回)
%s(2)User Prompt示例
User: 帮我查询项目123的需求信息,关键词是"登录功能"
Context: 当前页面URL为https://example.com/project/123,用户正在查看项目概览页面
Thought: 用户想要查询项目123中关于"登录功能"的需求信息。我需要使用example_toolkit的search_requirements方法来完成这个任务。
Python:
<|fim_prefix|># 查询项目需求信息
project_id = "123"
query = "登录功能"
try:
<|fim_suffix|>
except Exception as e:
print(f"查询过程中发生错误: {str(e)}")<|fim_middle|>期望返回结果:
# 调用工具查询需求
result = example_toolkit.search_requirements(id = 123, keyword = "登录功能")
# 处理查询结果
if result and result.get('success'):
requirements = result.get('data', [])
if requirements:
print(f"找到 {len(requirements)} 个相关需求:")
for req in requirements:
print(f"- {req.get('title')}: {req.get('description')}")
else:
print("未找到相关需求信息")
else:
print("查询失败,请检查项目ID或网络连接")我们采用 配置化 + 动态化 的系统提示词设计,主要包含以下模块:
1. 基础配置
## 平台介绍
基于OpsInferencePrompt配置的平台能力介绍
## 角色定义
Agent的角色定位和核心职责描述
## 工作机制
Agent的工作流程和决策机制说明2. 规范相关
## 输入格式说明
用户输入的解析规则和格式要求
## 输出格式要求
不同PromptBuilder的专属输出格式定义
- ThoughtPromptBuilder: 思考过程的结构化输出
- CmdPromptBuilder: FIM格式的代码续写规范3. 能力增强
## 系统基础
Agent的基础能力和限制说明
## 可用工具
动态生成的工具包描述和使用方法
- Python语义化模板设计
- 泛化调用接口说明
- 工具调用示例4. 经验
## 使用经验
基于历史成功案例的少样本示例
## 重要原则
核心的执行原则和安全约束
## 常见错误
常见问题的预防和处理方案User Prompt 结构
1. Segment List
用户提示词主要由Segment序列组成,按时间顺序排列:
User Segment: 用户的原始输入
Context Segment: 环境感知数据(页面信息、URL等)
Thought Segment: Agent的思考过程
Command Segment: 生成的执行代码
Evaluation Segment: 执行结果评估
NextGoal Segment: 下一步目标规划
...2. FIM格式 (Fill-In-Middle)
我们使用FIM格式进行代码续写。FIM技术基于论文"Efficient Training of Language Models to Fill in the Middle"[ https://arxiv.org/abs/2207.14255 ],是一种专门针对代码生成优化的技术:
代码将以Fill-in-Middle(FIM)格式提供,包含三个部分:
- <|fim_prefix|> 前缀代码 <|fim_suffix|> 后缀代码 <|fim_middle|>
你需要在 <|fim_middle|> 处续写代码,使前缀代码和后缀代码能够正确连接并执行。
注意:
- 仅在 <|fim_middle|> 处续写代码
- 确保续写的代码与前后文逻辑连贯
- 不要修改或重复前缀和后缀中的代码FIM技术的核心优势 :
FIM格式的实际结构:
<|fim_prefix|>
# 已有上下文和代码
# 包含函数定义、变量声明等前置逻辑
<|fim_suffix|>
# 后续期望的代码结构
# 包含返回值处理、异常处理等后置逻辑
<|fim_middle|>
# LLM需要在此处填充代码
# 生成连接前后文的核心业务逻辑在Agent中的应用场景 :
记忆系统是构建真正智能Agent的关键组件。正如人类认知系统依赖于复杂的记忆机制来学习、推理和决策,AI Agent也需要类似的记忆架构来:
Agent在处理复杂任务时,主要依赖于上下文窗口来维持对话状态和任务记忆,这种方式存在明显的局限性:
1. 上下文长度限制 :上下文窗口有固定的token限制,无法处理超长的历史信息;
2. 记忆组织缺失 :简单的上下文拼接无法有效组织和检索历史信息;
3. 知识更新困难 :静态的上下文无法动态更新和优化已有知识;
4. 计算成本高昂 :长上下文处理需要大量的计算资源;
为了解决这些问题,需要在Agent工程侧开发各种Agent记忆系统,旨在为AI Agent提供持久化、结构化、可检索的记忆能力,它记录了Agent过往的所见所闻和互动历程。
按照存储时间的记忆分类法最早是在 1968 年发布的 Atkinson-Shiffrin Memory Model 中提出,将记忆分为感知记忆(Sensory Memory)、短期记忆(Short-term Memory)和长期记忆(Long-term Memory)。
长期记忆和短期记忆在Agent中是相互补充的。短期记忆可以快速访问和处理当前需要的信息,而长期记忆则提供了丰富的背景知识和历史数据。Agent需要将短期记忆中的信息与长期记忆中的知识结合起来,以实现更智能的行为和决策。
┌─────────────────────────────────────────────────────────────┐
│ 记忆分层
├─────────────────────────────────────────────────────────────┤
│ 感知记忆 - 标签页维度
├─────────────────────────────────────────────────────────────┤
│ 短期记忆 - 会话纬度
│ ├─ 会话记忆
| ├─ 实体记忆
│ └─ 工作记忆
├─────────────────────────────────────────────────────────────┤
│ 长期记忆
│ ├─ 用户偏好 (业务实体记忆,...) - 用户纬度
│ ├─ 历史会话 (历史会话记忆总结)
│ ├─ 用户画像 (角色定位、技能标签、工作习惯)
| ├─ 平台知识
│ └─ 经验
└─────────────────────────────────────────────────────────────┘鱼的记忆只有 7 秒,实际上人也有非常多的记忆过目就忘,但不管怎样,这个记忆始终存在过。
环境感知记忆是最短期的记忆,只在当下这一瞬间有效的数据,不具有长期价值。

使用场景
在答疑场景中,用户打开对话时,大概率是遇到了问题,需要寻找对应的解决方案。这个时候需要用户编写一些文字向 Agent 说明在哪个页面进行什么操作时,遇到了什么问题。如果 Agent 能有一双眼睛,跟用户一样看着当前的页面,那么或许就能够提前帮用户预输入当前的上下文,减少用户的使用成本。
在Agent中,我们设计了基于Session级别的短期记忆存储,基于ES实现。在短期记忆中,会话、实体、工作记忆均被设计统一的Segment格式存储,为Agent提供上下文连续性。
用户对话 → 内部产生Segment → 短期记忆存储 → 下轮对话时检索 → 提供上下文1. 段落记忆消息
存储推理段落信息,是Agent执行过程的核心记忆载体。
数据结构 :
classSegmentMemoryMessageextendsShortTerm3MemoryMessage {
InferenceSegment segment; // 推理段落内容 (Thought/Command/Evaluation等)
String execId; // 所属执行ID,标识当前轮次
List<String> parentExecId; // 父节点执行ID列表,支持执行链追溯
}2. 实体记忆消息
存储结构化实体信息,用于记录关键对象和状态。
数据结构 :
classEntity3MemoryMessageextendsShortTerm3MemoryMessage {
String title; // 实体标题/名称
Object data; // 实体数据内容(可为任意对象)
}使用场景 :
3. 基础消息类型
所有短期记忆消息的基类,提供通用属性。
数据结构 :
abstract classShortTerm3MemoryMessage {
String uuid; // 唯一标识符,用于更新和删除操作
String sessionId; // 会话ID,Session级别隔离
List<String> tags; // 标签列表,支持多维度分类
Long timestamp; // 创建时间戳,用于时序管理
Long sortValue; // 排序值,控制记忆优先级
}知识点
知识点目标是将内部积累的研发经验和专业知识系统化。特别是在与MCP系统集成后,将能够模拟开发人员的问题解决思路,提供更加专业和精准的支持。
知识点的内容,需要主要覆盖几个关键领域:
除了正面的知识注入,系统还包含了约束性知识,例如平台使用的注意事项、特定场景下的最佳实践以及常见问题的标准处理流程。这些知识将直接影响Agent的响应策略和问题处理方式。
值得注意的是,这些新增的知识点与知识库的区别 :
代码执行经验
这里描述的是接下来将推出的形态,在目前版本中,大模型投票机制还没有,记忆的存储与检索目前只是在向量数据库中,知识图谱方案还在对接中。
在Agent每轮逻辑执行完成后,本轮执行的细节将会被记录到经验记录表中。经过人工审核+大模型投票机制,会将记忆录入到知识库团队提供的经验图谱进行存储。
在Agent每次使用大模型生成代码时,将会从知识图谱中检索到对应的经验,随后拼接到Prompt中的固定位置。

用户偏好记忆
通过环境感知,根据用户页面访问情况,实时动态上报业务实体操作,作为业务实体记忆上下文。
Memory部分,接收环境感知上报的数据,进而转换成业务实体记忆存储(BizEntityMemroy),BizEntityMemroy主要组成部分:

历史会话记忆
用户通过助手进行会话时,由Agent规划模块进行意图识别,并规划Task。在规划Task执行完成时,对会话记忆进行总结。

HistoryChatMemory(历史会话总结记忆)存储结构:
{
"time": "2025-09-18 17:14:00"
"question_type": "操作实施",
"keys": "应用名: example",
"summary": "用户在明天(2025-09-18 14:00:00)有一个example的发布计划",
"userId":""
}历史会话记忆检索,通过全文向量融合查询,召回会话记忆:
记忆淘汰策略:

在 Agent 开发的早期,我们用业界必选的Agent实现方式,走了LLM返回"JSON " + "固定文本前缀"的路。这看起来是最直观的选择,我们的Agent 1.0 和 2.0 版本都是这么实现的。
但随着项目深入,作为一个重工具调用的Agent,频繁调用Mcp、Agent的问题接踵而至:
无论是对接 Mcp 还是 A2A,想要又快又准确地调用各种能力,都面临着重重困难。我们也在不断借鉴业界各领域的优秀实践,从 mem0 到 JManus,但始终觉得差点意思。为了提高任务成功率,我们牺牲了响应速度;为了提升速度,我们又不得不降低灵活性;而灵活性的降低,恰恰又导致了任务成功率的下降。这似乎成了一个难解的死循环。
2.0 版本虽然是对 1.0 的全面重构,但经过一段时间的实践,我们发现它在执行逻辑时总是一条路走到黑,一旦开始节点错了,就很难再纠正回来。正当我们为此困扰时,一次偶然的发现给了我们启发:在研究 Github Copilot Agent 时,我们注意到它使用 JavaScript 来定义工具。虽然它最终还是用 JSON 来调用,但这个设计却让我们灵光一现 —— 为什么不让 Agent 直接通过编写代码来实现自己的逻辑呢?
在Agent中,代码与执行部分是整个系统的核心执行引擎。它实现了从代码生成到执行再到结果反馈的完整闭环,让Agent真正具备了"自我编程"的能力。
Python Execution Engine [Java]
PythonExecutionEngine作为整个代码执行的引擎,设计上采用了"线程池+异步执行+监控"的架构模式。本质上就是用Java发起Python,让Python执行代码,调用工具时回调Java,同时Java负责调度和监控。

核心设计思想:
执行流程:
1. 准备阶段 : Agent把生成的Python代码传递给PythonExecutionEngine;
2. 初始化 : 分配执行ID,设置上下文,注册工具包;
3. 执行 : 启动Python进程,加载toolkit_bridge.py;
4. 监控 : ExecutionMonitor实时跟踪执行状态;
5. 收尾 : 收集结果,清理资源,反馈给Agent;
代码执行的核心逻辑在PythonScriptExecutor中,它负责:
Toolkit Bridge [Python]
Toolkit Bridge是整个Python和Java沟通的桥梁,可以说是这套架构中最关键的一环。它解决了"Python怎么调用Java工具包"这个核心问题。
我们用Py4j来实现Python和Java的双向通信。简单来说,Java实现一个Py4j的Gateway Server,Python对接到这个Server中,就能互相调用了。

关键设计点:
SessionContext解决了"Python代码怎么知道当前是哪个用户、哪个会话"的问题:
classSessionContext:
def __init__(self):
self._data = {}
self._toolkit_context = None
def set_data(self, key, value):
"""设置会话数据,如session_id、trace_id等"""
self._data[key] = value每次Python脚本执行前,Java会把session_id、trace_id、用户信息等存储到SessionContext里,这样Python代码调用工具包时就知道自己代表哪个用户在执行了。
PythonToolkitProxy这个类是我们的核心调用逻辑,他提供一个动态代理入口,它让Python代码可以像调用本地函数一样调用Java工具包:
classPythonToolkitProxy:
def __init__(self, toolkit_name):
self.toolkit_name = toolkit_name
def __getattr__(self, operation_name):
async def async_operation_method(*args, **kwargs):
return await call_toolkit_async(self.toolkit_name, operation_name, kwargs)
return async_operation_method这样,Python代码就能这么写:
# 这样调用就行了,简单直观
result = await example_toolkit.get_project_info(project_id="123")就可以调用到在Java中的代码了:
publicclassExampleToolkit{
public Object get_project_info(String projectId){
return null;
}
} 参数处理这块我们踩了不少坑。最开始位置参数和命名参数混用会出问题,后来做了参数规范化:
1. 捕获运行参数 :使用装饰器,标记在对应的函数上,那么就能获取到函数中的临时变量了;
2. 参数统一 : 优先使用命名参数,位置参数自动转换;
3. 类型转换 : DynamicEntity等Java对象自动转换为Python字典;
4. 序列化 : 所有参数最终都序列化为JSON传递给Java端;
def capture_execution_variables_async():
"""装饰器:捕获异步Python函数执行时的局部变量"""
def decorator(func):
@functools.wraps(func)
async def wrapper(*args, **kwargs):
captured = {}
def tracer(frame, event, arg):
if event == 'return'and frame.f_code == func.__code__:
try:
# 复制局部变量,过滤掉内部变量
for key, value in frame.f_locals.items():
ifnot key.startswith('_') and key not in ['args', 'kwargs']:
# 检查值是否可序列化
try:
json.dumps(value, default=str, ensure_ascii=False, cls=DynamicEntityJSONEncoder)
captured[key] = value
except (TypeError, ValueError):
# 对于不可序列化的对象,转换为字符串
captured[key] = str(value)
except Exception as e:
print(f"ExecutionVariableMonitor capture error: {e}")
return tracer
sys.settrace(tracer)
try:
result = await func(*args, **kwargs)
finally:
sys.settrace(None)
# 保存变量到全局context中供Java侧获取
if hasattr(sys.modules[__name__], 'captured_variables'):
sys.modules[__name__].captured_variables.update(captured)
else:
sys.modules[__name__].captured_variables = captured.copy()
# 输出捕获的变量,使用特殊格式供Java端解析
for key, value in captured.items():
print(f"VARIABLE_CAPTURED:{key}={json.dumps(value, default=str, ensure_ascii=False, cls=DynamicEntityJSONEncoder)}")
return result
return wrapper
return decorator通过注解捕捉到运行参数后,会在完成运行后,由java解析,并存储到redis里面。当下次执行的时候,会从redis取出会话中的参数。以实现在下轮对话中,可以感知到上轮对话的变量及内容。
# 第一轮对话
def main():
a = 1
# 第二轮对话
a = 1 # 通过redis回放回来的参数
def main():
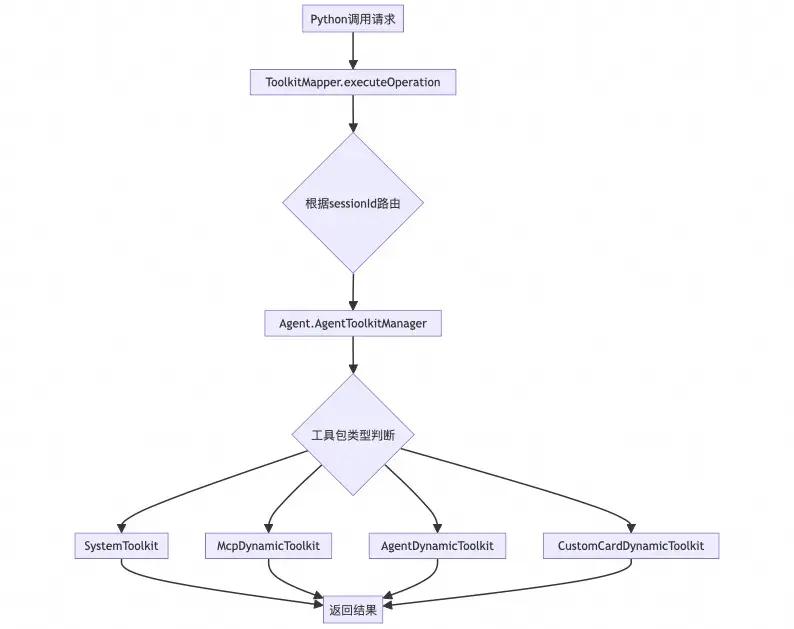
print(a+1)Toolkit Mapper [Java]
ToolkitMapper是整个工具包体系的调度中心,它负责把Python的调用请求路由到具体的Java工具包实现。
核心路由逻辑很直接:根据toolkit_name找到对应的实现类,然后调用对应的operation方法。但实际实现中有几个关键点:

为了实现让历史Python运行的临时参数,可以被传递到下次运行Python的过程中,我们在数据传递过程中,在Java内部通过Base64将原始数据反编译,然后使用参数,传递到python脚本中。Python脚本拿到Base64之后,自行解码,将数据在内存恢复到目标参数中。
我们在Agent、Mcp的Toolkit中,将技能/工具映射成方法,Agent/McpServer映射成Class。每个Agent、McpServer都对应一个独立的Toolkit。
因此当某个Toolkit被调用时,将会拿到自身的class、方法名,从而找到对应的技能/工具,进行泛化调用。
Toolkit体系是整个Agent能力的具体体现,它把抽象的"智能助手"落地为可执行的工具包。我们设计了四大类工具包,每类都有自己的特色和应用场景。
Custom Card Toolkit
自定义卡片工具包是我们为了解决"Agent怎么和用户交互"这个问题而设计的。传统的文本对话太单调,我们需要更丰富的交互形式。
卡片系统采用了组件化的设计思路,每个卡片都是一个独立的UI组件:

支持的卡片类型:
Mcp Toolkit
Mcp(Model Context Protocol)Toolkit是我们对接外部服务的标准化接口。通过Mcp协议,我们可以快速集成各种外部能力,而不需要为每个服务单独开发适配器。
Agent Toolkit
Agent Toolkit实现了Agent之间的协作机制。在复杂任务场景下,单个Agent可能无法独立完成所有工作,需要和其他专业Agent协作。
A2A(Agent to Agent)协议定义了Agent间交互的标准格式:
本文系作者在时代Java发表,未经许可,不得转载。
如有侵权,请联系nowjava@qq.com删除。