华为鸿蒙单框架操作系统HarmonyOS NEXT已于2024年10月23日正式发布Release版。HarmonyOS NEXT仅支持鸿蒙原生应用,不再兼容安卓。本文对鸿蒙公开资料进行了深入分析和解读,梳理了鸿蒙单框架应用的签名机制,拆解每一步的实操过程和背后的实现原理,并对源码分析整理签名的校验机制。从中管中窥豹,探究鸿蒙系统的安全设计思路,希望能给从事鸿蒙研发的同学提供一些借鉴。
成文过程中特别参考OpenHarmony 5.0.0-Release版的文档和源码,详见openharmony。
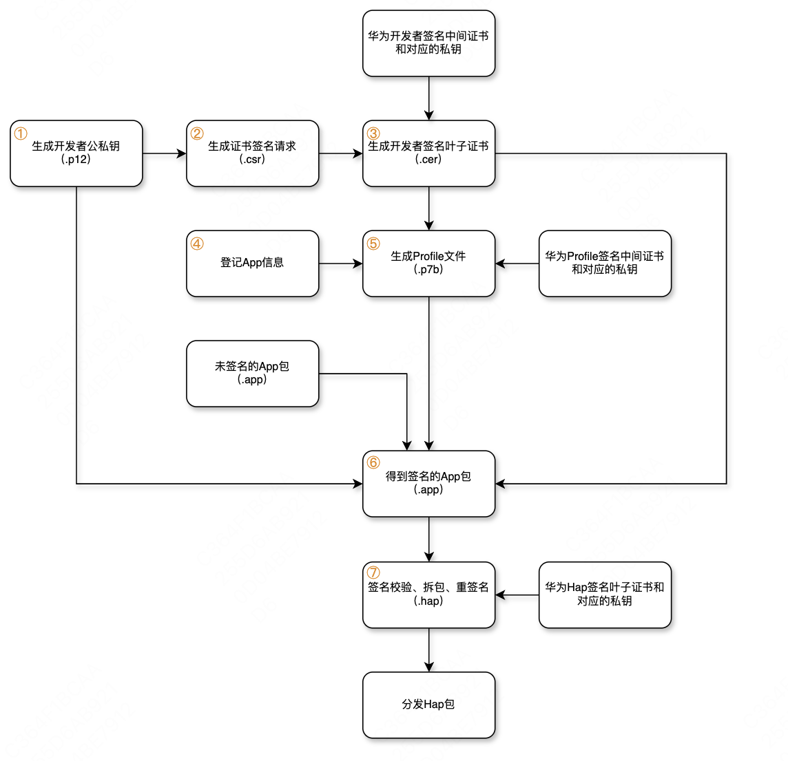
签名相关的代码在developtools_hapsigner仓库里,签名流程梳理如下:

签名步骤可按如下分组:
① 生成开发者公私钥
通过华为的DevEco-Studio工具可以直接生成包含开发者公私钥的p12文件(详见具体操作步骤。)

笔者示例生成的p12文件(保存为my.p12)是标准的PKCS#12格式(定义在RFC 7292),用来存储一组或多组公钥证书
(里面包含公钥)和其对应的私钥(用localKeyID字段进行匹配公私钥的匹配),使用ASN.1来定义其数据结构,并采用DER编码规则
将这些结构编码为二进制形式。
可以通过openssl命令解析其结构,或者直接查看公钥证书和私钥信息:
openssl asn1parse -in my.p12 -inform DER //解码DER和解析ASN.1
openssl pkcs12 -info -in my.p12 //查看公钥证书和私钥信息笔者用于示例生成的p12文件里包含的公钥证书如下:
-----BEGIN CERTIFICATE-----
MIIBqTCCAU+gAwIBAgIIKG2ih6j2GSswCgYIKoZIzj0EAwIwSTEJMAcGA1UEBhMA
MQkwBwYDVQQIEwAxCTAHBgNVBAcTADEJMAcGA1UEChMAMQkwBwYDVQQLEwAxEDAO
BgNVBAMTB3Rlc3RzY3IwHhcNMjQwOTIzMTI1NjM3WhcNNDkwOTE3MTI1NjM3WjBJ
MQkwBwYDVQQGEwAxCTAHBgNVBAgTADEJMAcGA1UEBxMAMQkwBwYDVQQKEwAxCTAH
BgNVBAsTADEQMA4GA1UEAxMHdGVzdHNjcjBZMBMGByqGSM49AgEGCCqGSM49AwEH
A0IABD28s78rF8+X1JWgkQcfHB2Gy20MCT51Oue6eG5ZbPsUKlZrPx0aRX0einL2
E5WsE3st0zI4yvj0KzhdEwksCWCjITAfMB0GA1UdDgQWBBRtCEWMjEr+bnXoAqSC
fjmk1btJQDAKBggqhkjOPQQDAgNIADBFAiAAiMtQXgCMUxrKtaPKvGqllswi1FRU
h1brCAbJ1t81FgIhAMXbzmeJlA7/zxZDULLRW0rCY6CU3KMDHr8N38EmuDug
-----END CERTIFICATE-----公钥证书的表示是遵循Privacy Enhanced Mail(PEM)协议(定义在RFC 7468)的文本文件,其格式如下:

PEM 文件的label用于指示文件的内容类型。以下是一些常见的 PEM header和footer(后面会陆续见到):

解析具体公钥证书信息可以采用如下命令(将公钥证书以文本的形式保存为my.pem文件):
openssl x509 -in my.pem -text -noout解析得到如下输出(重要部分加了注释):
Certificate:
Data:
Version: 3 (0x2) //证书的版本号
Serial Number: 2913163237517564203 (0x286da287a8f6192b) //证书的序列号,用于唯一标识证书
Signature Algorithm: ecdsa-with-SHA256
Issuer: C = , ST = , L = , O = , OU = , CN = testscr //证书颁发者的信息
Validity
Not Before: Sep 23 12:56:37 2024 GMT //证书的开始有效期
Not After : Sep 17 12:56:37 2049 GMT //证书的结束有效期
Subject: C = , ST = , L = , O = , OU = , CN = testscr //证书持有者的信息
Subject Public Key Info:
Public Key Algorithm: id-ecPublicKey //公钥算法,这里是椭圆曲线 Public-Key: (256 bit) //公钥的位数,这里是256
pub:// 证书持有者的公钥值,以十六进制表示
04:3d:bc:b3:bf:2b:17:cf:97:d4:95:a0:91:07:1f:
1c:1d:86:cb:6d:0c:09:3e:75:3a:e7:ba:78:6e:59:
6c:fb:14:2a:56:6b:3f:1d:1a:45:7d:1e:8a:72:f6:
13:95:ac:13:7b:2d:d3:32:38:ca:f8:f4:2b:38:5d:
13:09:2c:09:60
ASN1 OID: prime256v1
NIST CURVE: P-256
X509v3 extensions:
X509v3 Subject Key Identifier: //证书持有者的标识
6D:08:45:8C:8C:4A:FE:6E:75:E8:02:A4:82:7E:39:A4:D5:BB:49:40
Signature Algorithm: ecdsa-with-SHA256
Signature Value: //证书的数字签名值
30:45:02:20:00:88:cb:50:5e:00:8c:53:1a:ca:b5:a3:ca:bc:
6a:a5:96:cc:22:d4:54:54:87:56:eb:08:06:c9:d6:df:35:16:
02:21:00:c5:db:ce:67:89:94:0e:ff:cf:16:43:50:b2:d1:5b:
4a:c2:63:a0:94:dc:a3:03:1e:bf:0d:df:c1:26:b8:3b:a0公钥信息
(包括公钥算法、公钥位数、公钥值等)属于结构化数据并且较长,不利于识别和比较,所以需要用一个简短的字符串来标识公钥唯一性。常用做法是使用公钥指纹(Public Key Pin,也叫公钥Pin),计算方式是对DER编码的公钥进行SHA-256
计算并进行Base64编码。
这里需要注意的是,在X509扩展字段里包括了Subject Key Identifier(SKID)字段,也是证书持有者的标识。那标识公钥的唯一性为什么不直接使用证书里自带的SKID,还要自己算一遍呢,根据RFC 3280-4.2.1.2章节中对SKID的定义:
For CA certificates, subject key identifiers SHOULD be derived from the public key or a method that generates unique values.
Two common methods for generating key identifiers from the public key are:
(1) The keyIdentifier is composed of the 160-bit SHA-1 hash of the value of the BIT STRING subjectPublicKey (excluding the tag, length, and number of unused bits).
(2) The keyIdentifier is composed of a four bit type field with the value 0100 followed by the least significant 60 bits of the SHA-1 hash of the value of the BIT STRING subjectPublicKey (excluding the tag, length, and number of unused bit string bits).
SKID的计算可以通过公钥得到,但计算方式并不唯一,也可以通过任意的算法得到,只要保证唯一性就可以了。定义里推荐了两种基于SHA-1的算法,openssl采用的算法(详见v3_skid.c的ossl_x509_pubkey_hash函数)是对DER编码的公钥进行SHA-1计算。
如果采用SKID来进行公钥的唯一性校验,那么攻击者可以伪造一个证书,里面的SKID和你的一样(SHA-1碰撞,或者直接照抄一下也行),这样的证书也是合法的,就可以轻易绕过对公钥的校验。所以SKID一般只用于在证书链
中寻找父子关系,并不用于公钥的唯一性标识。另外,还有Authority Key Identifier(AKID)字段用于标识证书的颁发者。当验证一个证书链时,验证程序
会检查每个证书的AKID和上一个证书的SKID是否匹配,确保它们形成一个连续的信任链。
使用如下命令可以从PEM协议的公钥证书中提取PEM协议的公钥:
openssl x509 -in my.pem -pubkey -noout输出如下:
-----BEGIN PUBLIC KEY----- //公钥标头
MFkwEwYHKoZIzj0CAQYIKoZIzj0DAQcDQgAE95zFs5cFHauzIYEuuw3g2R75a1ir
qEW0JWP9qAKkyVCizN0nnzcn/Fo5oeSZR1iPUnJvjlnpNvZL9BcQbLqa7g==
-----END PUBLIC KEY-----使用如下命令可以继续转换成DER编码并计算SHA-256和Base64编码:
openssl pkey -pubin -outform der | openssl dgst -sha256 -binary | openssl enc -base64所以结合使用如下命令可以直接从符合PEM协议的公钥证书文件中得到对应的公钥指纹:
openssl x509 -in my.pem -pubkey -noout | openssl pkey -pubin -outform der | openssl dgst -sha256 -binary | openssl enc -base64最终笔者示例的公钥证书计算得到的公钥指纹为:
fzyRjPvTPElBAj0VlYlVA74M3RMtUh5ljKbOYf1NDA0=② 生成证书签名请求
同样通过DevEco-Studio可以直接生成证书签名请求Certificate Signing Request(CSR)文件(详见具体操作步骤)。得到的CSR内容示例如下:
-----BEGIN NEW CERTIFICATE REQUEST----- //CSR标头
MIIBMzCB2wIBADBJMQkwBwYDVQQGEwAxCTAHBgNVBAgTADEJMAcGA1UEBxMAMQkw
BwYDVQQKEwAxCTAHBgNVBAsTADEQMA4GA1UEAxMHdGVzdHNjcjBZMBMGByqGSM49
AgEGCCqGSM49AwEHA0IABD28s78rF8+X1JWgkQcfHB2Gy20MCT51Oue6eG5ZbPsU
KlZrPx0aRX0einL2E5WsE3st0zI4yvj0KzhdEwksCWCgMDAuBgkqhkiG9w0BCQ4x
ITAfMB0GA1UdDgQWBBRtCEWMjEr+bnXoAqSCfjmk1btJQDAKBggqhkjOPQQDAgNH
ADBEAiAlzkRf0AHKh59/deFGo/4JHQRSbw6P+Q7qsiiMMWHT7wIgGugWrCm7tFLh
mRjEEyJNOpen9kfhyOanSRrwtBlEFc0=
-----END NEW CERTIFICATE REQUEST-----生成的CSR文件是标准的PKCS#10格式(定义在RFC 2986),用于向证书颁发机构
(CA)请求签发数字证书
的文件,包含申请者的公钥和一些身份信息,这些信息将包含在颁发的证书中。可以看到CSR文件也是遵循PEM协议的,可以如下命令解析CSR文件的内容(保存为my.csr文件):
openssl req -text -noout -verify -in my.csr输出示例(重要部分加了注释):
Certificate request self-signature verify OK //表明CSR的自签名已成功验证
Certificate Request:
Data:
Version: 1 (0x0)
Subject: C = , ST = , L = , O = , OU = , CN = testscr //证书申请者的信息
Subject Public Key Info:
Public Key Algorithm: id-ecPublicKey
Public-Key: (256 bit)
pub: //证书申请者的公钥值,和上面my.pem里的公钥值相同
04:3d:bc:b3:bf:2b:17:cf:97:d4:95:a0:91:07:1f:
1c:1d:86:cb:6d:0c:09:3e:75:3a:e7:ba:78:6e:59:
6c:fb:14:2a:56:6b:3f:1d:1a:45:7d:1e:8a:72:f6:
13:95:ac:13:7b:2d:d3:32:38:ca:f8:f4:2b:38:5d:
13:09:2c:09:60
ASN1 OID: prime256v1
NIST CURVE: P-256
Attributes:
Requested Extensions:
X509v3 Subject Key Identifier: //证书申请者的标识
6D:08:45:8C:8C:4A:FE:6E:75:E8:02:A4:82:7E:39:A4:D5:BB:49:40
Signature Algorithm: ecdsa-with-SHA256
Signature Value:
30:44:02:20:25:ce:44:5f:d0:01:ca:87:9f:7f:75:e1:46:a3:
fe:09:1d:04:52:6f:0e:8f:f9:0e:ea:b2:28:8c:31:61:d3:ef:
02:20:1a:e8:16:ac:29:bb:b4:52:e1:99:18:c4:13:22:4d:3a:
97:a7:f6:47:e1:c8:e6:a7:49:1a:f0:b4:19:44:15:cd注意到其中证书申请者的公钥值和上面p12文件中的公钥值是一样的,说明CSR中包含了我们的公钥信息。使用如下命令也可以直接从CSR文件中得到公钥指纹:
openssl req -in my.csr -pubkey -noout | openssl pkey -pubin -outform der | openssl dgst -sha256 -binary | openssl enc -base64示例生成的CSR计算得到的公钥指纹为:
fzyRjPvTPElBAj0VlYlVA74M3RMtUh5ljKbOYf1NDA0=和通过公钥证书计算得到的公钥指纹相同。
③ 生成开发者签名叶子证书
证书的作用可以抽象概括为:
颁发者(Issuer)说:持有者(Subject)的公钥是某某某。
证书一般分为三级:根证书
(Root Certificate)、中间证书(Intermediate Certificate)、叶子证书(Leaf Certificate)。

我们需要的是用于给我们App签名的开发者签名叶子证书,这需要华为的开发者签名中间证书来帮我们颁发。叶子证书分为调试证书和发布证书,我们以发布证书为例(详见具体操作步骤):

需要上传我们的CSR文件,得到的证书文件内容示例如下:
-----BEGIN CERTIFICATE-----
MIICGjCCAaGgAwIBAgIIShhpn519jNAwCgYIKoZIzj0EAwMwUzELMAkGA1UEBhMC
Q04xDzANBgNVBAoMBkh1YXdlaTETMBEGA1UECwwKSHVhd2VpIENCRzEeMBwGA1UE
AwwVSHVhd2VpIENCRyBSb290IENBIEcyMB4XDTIwMDMxNjAzMDQzOVoXDTQ5MDMx
NjAzMDQzOVowUzELMAkGA1UEBhMCQ04xDzANBgNVBAoMBkh1YXdlaTETMBEGA1UE
CwwKSHVhd2VpIENCRzEeMBwGA1UEAwwVSHVhd2VpIENCRyBSb290IENBIEcyMHYw
EAYHKoZIzj0CAQYFK4EEACIDYgAEWidkGnDSOw3/HE2y2GHl+fpWBIa5S+IlnNrs
GUvwC1I2QWvtqCHWmwFlFK95zKXiM8s9yV3VVXh7ivN8ZJO3SC5N1TCrvB2lpHMB
wcz4DA0kgHCMm/wDec6kOHx1xvCRo0IwQDAOBgNVHQ8BAf8EBAMCAQYwDwYDVR0T
AQH/BAUwAwEB/zAdBgNVHQ4EFgQUo45a9Vq8cYwqaiVyfkiS4pLcIAAwCgYIKoZI
zj0EAwMDZwAwZAIwMypeB7P0IbY7c6gpWcClhRznOJFj8uavrNu2PIoz9KIqr3jn
BlBHJs0myI7ntYpEAjBbm8eDMZY5zq5iMZUC6H7UzYSix4Uy1YlsLVV738PtKP9h
FTjgDHctXJlC5L7+ZDY=
-----END CERTIFICATE-----
-----BEGIN CERTIFICATE-----
MIIDATCCAoigAwIBAgIIXmuDXbWpOB8wCgYIKoZIzj0EAwMwUzELMAkGA1UEBhMC
Q04xDzANBgNVBAoMBkh1YXdlaTETMBEGA1UECwwKSHVhd2VpIENCRzEeMBwGA1UE
AwwVSHVhd2VpIENCRyBSb290IENBIEcyMB4XDTIwMDcwOTAyMDQyNFoXDTMwMDcw
NzAyMDQyNFowYjELMAkGA1UEBgwCQ04xDzANBgNVBAoMBkh1YXdlaTETMBEGA1UE
CwwKSHVhd2VpIENCRzEtMCsGA1UEAwwkSHVhd2VpIENCRyBEZXZlbG9wZXIgUmVs
YXRpb25zIENBIEcyMHYwEAYHKoZIzj0CAQYFK4EEACIDYgAE65LdoIZh1hlpZ2gP
bJ6gPhHsvYSRe22KETgdqeVeYnrbRHI9wsPT6RGYS+pU4mPl6wxzgDMqN6SY/BoZ
luhkE1PzaHoPoNIWIq0O33hpyKyyYwAacIUEjYurkw1E9r9no4IBGDCCARQwHwYD
VR0jBBgwFoAUo45a9Vq8cYwqaiVyfkiS4pLcIAAwHQYDVR0OBBYEFNtek7Ij6NDk
/nF6Zumkc0dbf/NeMEYGA1UdIAQ/MD0wOwYEVR0gADAzMDEGCCsGAQUFBwIBFiVo
dHRwOi8vY3BraS1jYXdlYi5odWF3ZWkuY29tL2Nwa2kvY3BzMBIGA1UdEwEB/wQI
MAYBAf8CAQAwDgYDVR0PAQH/BAQDAgEGMGYGA1UdHwRfMF0wW6BZoFeGVWh0dHA6
Ly9jcGtpLWNhd2ViLmh1YXdlaS5jb20vY3BraS9zZXJ2bGV0L2NybEZpbGVEb3du
LmNybD9jZXJ0eXBlPTEwJi9yb290X2cyX2NybC5jcmwwCgYIKoZIzj0EAwMDZwAw
ZAIwWO1X5q2MdfpR1Q237GpUHGbL1C13rGyFg2p3AYo44FpZ2/A9ss0wOHKM4KDl
ZPqdAjBLkf8NPZy7KVog98+iCTLq35DJ2ZVxkCxknA9YhiHVyXf4HPm4JlT7rW7o
Q+FzM3c=
-----END CERTIFICATE-----
-----BEGIN CERTIFICATE-----
MIICujCCAkGgAwIBAgIOY8ui/vvwxqFf+kFokYUwCgYIKoZIzj0EAwMwYjELMAkG
A1UEBgwCQ04xDzANBgNVBAoMBkh1YXdlaTETMBEGA1UECwwKSHVhd2VpIENCRzEt
MCsGA1UEAwwkSHVhd2VpIENCRyBEZXZlbG9wZXIgUmVsYXRpb25zIENBIEcyMB4X
DTI0MDkyMzEyNTgwNFoXDTI3MDkyMzEyNTgwNFowazELMAkGA1UEBhMCQ04xDzAN
BgNVBAoMBuW8oOaZqDEcMBoGA1UECwwTMTI4OTY3Njc4NjA2NTQ5NDk3NzEtMCsG
A1UEAwwk5byg5pmoKDEyODk2NzY3ODYwNjU0OTQ5NzcpXCxSZWxlYXNlMFkwEwYH
KoZIzj0CAQYIKoZIzj0DAQcDQgAEPbyzvysXz5fUlaCRBx8cHYbLbQwJPnU657p4
blls+xQqVms/HRpFfR6KcvYTlawTey3TMjjK+PQrOF0TCSwJYKOB0TCBzjAMBgNV
HRMBAf8EAjAAMFkGA1UdHwRSMFAwTqBMoEqGSGh0dHA6Ly9oNWhvc3RpbmctZHJj
bi5kYmFua2Nkbi5jbi9jY2g1L2NybC9oZHJjYWcyL0h1YXdlaUNCR0hEUkcyY3Js
LmNybDAfBgNVHSMEGDAWgBTbXpOyI+jQ5P5xembppHNHW3/zXjAdBgNVHQ4EFgQU
bQhFjIxK/m516AKkgn45pNW7SUAwDgYDVR0PAQH/BAQDAgeAMBMGA1UdJQQMMAoG
CCsGAQUFBwMDMAoGCCqGSM49BAMDA2cAMGQCMFzNlsafNs7ad5xelZOzCebdRofE
VaQZJW0o5QAdTX0t9Ij1o/zUm0bXIf8ZZTJLYgIwKuuZu+LeLCLZJFEM7tYKDhIK
TegCiesP1THuMgiZhZYOYl1kIZBPVrEB8O1wtxEm
-----END CERTIFICATE-----可以看到叶子证书文件里也包括了中间证书和根证书,分别解析证书信息如下:
根证书:
Certificate:
Data:
Version: 3 (0x2)
Serial Number: 5339133492510690512 (0x4a18699f9d7d8cd0)
Signature Algorithm: ecdsa-with-SHA384
Issuer: C = CN, O = Huawei, OU = Huawei CBG, CN = Huawei CBG Root CA G2
Validity
Not Before: Mar 16 03:04:39 2020 GMT
Not After : Mar 16 03:04:39 2049 GMT
Subject: C = CN, O = Huawei, OU = Huawei CBG, CN = Huawei CBG Root CA G2
Subject Public Key Info:
Public Key Algorithm: id-ecPublicKey
Public-Key: (384 bit)
pub:
04:5a:27:64:1a:70:d2:3b:0d:ff:1c:4d:b2:d8:61:
e5:f9:fa:56:04:86:b9:4b:e2:25:9c:da:ec:19:4b:
f0:0b:52:36:41:6b:ed:a8:21:d6:9b:01:65:14:af:
79:cc:a5:e2:33:cb:3d:c9:5d:d5:55:78:7b:8a:f3:
7c:64:93:b7:48:2e:4d:d5:30:ab:bc:1d:a5:a4:73:
01:c1:cc:f8:0c:0d:24:80:70:8c:9b:fc:03:79:ce:
a4:38:7c:75:c6:f0:91
ASN1 OID: secp384r1
NIST CURVE: P-384
X509v3 extensions:
X509v3 Key Usage: critical
Certificate Sign, CRL Sign
X509v3 Basic Constraints: critical
CA:TRUE
X509v3 Subject Key Identifier:
A3:8E:5A:F5:5A:BC:71:8C:2A:6A:25:72:7E:48:92:E2:92:DC:20:00
Signature Algorithm: ecdsa-with-SHA384
Signature Value:
30:64:02:30:33:2a:5e:07:b3:f4:21:b6:3b:73:a8:29:59:c0:
a5:85:1c:e7:38:91:63:f2:e6:af:ac:db:b6:3c:8a:33:f4:a2:
2a:af:78:e7:06:50:47:26:cd:26:c8:8e:e7:b5:8a:44:02:30:
5b:9b:c7:83:31:96:39:ce:ae:62:31:95:02:e8:7e:d4:cd:84:
a2:c7:85:32:d5:89:6c:2d:55:7b:df:c3:ed:28:ff:61:15:38:
e0:0c:77:2d:5c:99:42:e4:be:fe:64:36中间证书:
Certificate:
Data:
Version: 3 (0x2)
Serial Number: 6803676100576229407 (0x5e6b835db5a9381f)
Signature Algorithm: ecdsa-with-SHA384
Issuer: C = CN, O = Huawei, OU = Huawei CBG, CN = Huawei CBG Root CA G2
Validity
Not Before: Jul 9 02:04:24 2020 GMT
Not After : Jul 7 02:04:24 2030 GMT
Subject: C = CN, O = Huawei, OU = Huawei CBG, CN = Huawei CBG Developer Relations CA G2
Subject Public Key Info:
Public Key Algorithm: id-ecPublicKey
Public-Key: (384 bit)
pub:
04:eb:92:dd:a0:86:61:d6:19:69:67:68:0f:6c:9e:
a0:3e:11:ec:bd:84:91:7b:6d:8a:11:38:1d:a9:e5:
5e:62:7a:db:44:72:3d:c2:c3:d3:e9:11:98:4b:ea:
54:e2:63:e5:eb:0c:73:80:33:2a:37:a4:98:fc:1a:
19:96:e8:64:13:53:f3:68:7a:0f:a0:d2:16:22:ad:
0e:df:78:69:c8:ac:b2:63:00:1a:70:85:04:8d:8b:
ab:93:0d:44:f6:bf:67
ASN1 OID: secp384r1
NIST CURVE: P-384
X509v3 extensions:
X509v3 Authority Key Identifier:
A3:8E:5A:F5:5A:BC:71:8C:2A:6A:25:72:7E:48:92:E2:92:DC:20:00
X509v3 Subject Key Identifier:
DB:5E:93:B2:23:E8:D0:E4:FE:71:7A:66:E9:A4:73:47:5B:7F:F3:5E
X509v3 Certificate Policies:
Policy: X509v3 Any Policy
CPS: http://cpki-caweb.huawei.com/cpki/cps
X509v3 Basic Constraints: critical
CA:TRUE, pathlen:0
X509v3 Key Usage: critical
Certificate Sign, CRL Sign
X509v3 CRL Distribution Points:
Full Name:
URI:http://cpki-caweb.huawei.com/cpki/servlet/crlFileDown.crl?certype=10&/root_g2_crl.crl
Signature Algorithm: ecdsa-with-SHA384
Signature Value:
30:64:02:30:58:ed:57:e6:ad:8c:75:fa:51:d5:0d:b7:ec:6a:
54:1c:66:cb:d4:2d:77:ac:6c:85:83:6a:77:01:8a:38:e0:5a:
59:db:f0:3d:b2:cd:30:38:72:8c:e0:a0:e5:64:fa:9d:02:30:
4b:91:ff:0d:3d:9c:bb:29:5a:20:f7:cf:a2:09:32:ea:df:90:
c9:d9:95:71:90:2c:64:9c:0f:58:86:21:d5:c9:77:f8:1c:f9:
b8:26:54:fb:ad:6e:e8:43:e1:73:33:77叶子证书:
Certificate:
Data:
Version: 3 (0x2)
Serial Number:
63:cb:a2:fe:fb:f0:c6:a1:5f:fa:41:68:91:85
Signature Algorithm: ecdsa-with-SHA384
Issuer: C = CN, O = Huawei, OU = Huawei CBG, CN = Huawei CBG Developer Relations CA G2
Validity
Not Before: Sep 23 12:58:04 2024 GMT
Not After : Sep 23 12:58:04 2027 GMT
Subject: C = CN, O = \E5\BC\A0\E6\99\A8, OU = 1289676786065494977, CN = "\E5\BC\A0\E6\99\A8(1289676786065494977)\\,Release"
Subject Public Key Info:
Public Key Algorithm: id-ecPublicKey
Public-Key: (256 bit)
pub:
04:3d:bc:b3:bf:2b:17:cf:97:d4:95:a0:91:07:1f:
1c:1d:86:cb:6d:0c:09:3e:75:3a:e7:ba:78:6e:59:
6c:fb:14:2a:56:6b:3f:1d:1a:45:7d:1e:8a:72:f6:
13:95:ac:13:7b:2d:d3:32:38:ca:f8:f4:2b:38:5d:
13:09:2c:09:60
ASN1 OID: prime256v1
NIST CURVE: P-256
X509v3 extensions:
X509v3 Basic Constraints: critical
CA:FALSE
X509v3 CRL Distribution Points:
Full Name:
URI:http://h5hosting-drcn.dbankcdn.cn/cch5/crl/hdrcag2/HuaweiCBGHDRG2crl.crl
X509v3 Authority Key Identifier:
DB:5E:93:B2:23:E8:D0:E4:FE:71:7A:66:E9:A4:73:47:5B:7F:F3:5E
X509v3 Subject Key Identifier:
6D:08:45:8C:8C:4A:FE:6E:75:E8:02:A4:82:7E:39:A4:D5:BB:49:40
X509v3 Key Usage: critical
Digital Signature
X509v3 Extended Key Usage:
Code Signing
Signature Algorithm: ecdsa-with-SHA384
Signature Value:
30:64:02:30:5c:cd:96:c6:9f:36:ce:da:77:9c:5e:95:93:b3:
09:e6:dd:46:87:c4:55:a4:19:25:6d:28:e5:00:1d:4d:7d:2d:
f4:88:f5:a3:fc:d4:9b:46:d7:21:ff:19:65:32:4b:62:02:30:
2a:eb:99:bb:e2:de:2c:22:d9:24:51:0c:ee:d6:0a:0e:12:0a:
4d:e8:02:89:eb:0f:d5:31:ee:32:08:99:85:96:0e:62:5d:64:
21:90:4f:56:b1:01:f0:ed:70:b7:11:26注意到,颁发下来的叶子证书里Subject和我们申请时所使用的CSR里的Subject不同,叶子证书里是:
Subject: C = CN, O = \E5\BC\A0\E6\99\A8, OU = 1289676786065494977, CN = "\E5\BC\A0\E6\99\A8(1289676786065494977)\,Release"
CSR里是:
Subject: C = , ST = , L = , O = , OU = , CN = testscr
说明华为在颁发叶子证书的时候,并没有使用我们CSR里的Subject,而是根据我们在开发者平台网站上登陆的账号信息,对Subject进行了填充。其中OU字段跟账号信息有关(类似iOS的Team ID,但在华为开发者网站上没有找到直接查看的地方)。叶子证书里的公钥信息还是和CSR保持一致,计算得到的公钥指纹也一样。
另外,华为目前给叶子证书的有效期是3年,3年以后需要续期成新证书。当然,如果续期新证书的时候使用的CSR不变,那么新证书的公钥指纹也依然会保持不变。
④ 登记App信息
这里主要是在华为开发者平台上登记一下App的各项信息,跟着操作步骤来即可:

需要注意的是,包名填写的时候,平台会在线检查一下是否和已经存在的包名有重复(包括其他人申请的包名)。申请成功以后,会分配一个唯一的APP ID:

这个APP ID用来在网站上标识APP的唯一性。后面文章中会出现类似的名称,为了消除歧义,相似的字段用括号内容区分,这里称为APP ID(网站)。
⑤ 生成Profile文件
Profile文件是描述App的包名、签名、申请的权限列表、安装包类型、可安装设备等信息的文件(类似iOS的Provisioning Profile),签名后保存为Cryptographic Message Syntax格式(CMS,扩展的PKCS#7/格式,CMS定义在RFC 5652,PKCS#7定义在RFC 2315。)
跟着操作步骤,选择之前的APP ID(网站)和证书,可以得到对应的Profile文件:

Profile也分为发布和调试两种,发布只能选择发布证书,调试只能选择调试证书。这里继续以发布类型为例,生成的Profile文件(保存为my.p7b)被华为签名后, 通过如下命令可以查看里面的所有信息:
openssl pkcs7 -in my.p7b -print -inform DER主要包括配置信息和签名信息两部分,也可以通过如下命令分别查看配置信息和签名信息:
openssl smime -verify -in my.p7b -inform DER -noverify //查看配置信息
openssl pkcs7 -in my.p7b -print_certs -inform DER //查看证书信息得到的示例配置信息如下(*为手动打码):
{
"version-name": "2.0.0",
"version-code": 2,
"app-distribution-type": "app_gallery",
"uuid": "234e1d73-****-****-****-f81e2598d0ff",
"validity": {
"not-before": 1727096284,
"not-after": 1821704284
},
"type": "release",
"bundle-info": {
"developer-id": "300**********7916",
"distribution-certificate": "-----BEGIN CERTIFICATE-----\nMIICujCCAkGgAwIBAgIOY8ui/vvwxqFf+kFokYUwCgYIKoZIzj0EAwMwYjELMAkG\nA1UEBgwCQ04xDzANBgNVBAoMBkh1YXdlaTETMBEGA1UECwwKSHVhd2VpIENCRzEt\nMCsGA1UEAwwkSHVhd2VpIENCRyBEZXZlbG9wZXIgUmVsYXRpb25zIENBIEcyMB4X\nDTI0MDkyMzEyNTgwNFoXDTI3MDkyMzEyNTgwNFowazELMAkGA1UEBhMCQ04xDzAN\nBgNVBAoMBuW8oOaZqDEcMBoGA1UECwwTMTI4OTY3Njc4NjA2NTQ5NDk3NzEtMCsG\nA1UEAwwk5byg5pmoKDEyODk2NzY3ODYwNjU0OTQ5NzcpXCxSZWxlYXNlMFkwEwYH\nKoZIzj0CAQYIKoZIzj0DAQcDQgAEPbyzvysXz5fUlaCRBx8cHYbLbQwJPnU657p4\nblls+xQqVms/HRpFfR6KcvYTlawTey3TMjjK+PQrOF0TCSwJYKOB0TCBzjAMBgNV\nHRMBAf8EAjAAMFkGA1UdHwRSMFAwTqBMoEqGSGh0dHA6Ly9oNWhvc3RpbmctZHJj\nbi5kYmFua2Nkbi5jbi9jY2g1L2NybC9oZHJjYWcyL0h1YXdlaUNCR0hEUkcyY3Js\nLmNybDAfBgNVHSMEGDAWgBTbXpOyI+jQ5P5xembppHNHW3/zXjAdBgNVHQ4EFgQU\nbQhFjIxK/m516AKkgn45pNW7SUAwDgYDVR0PAQH/BAQDAgeAMBMGA1UdJQQMMAoG\nCCsGAQUFBwMDMAoGCCqGSM49BAMDA2cAMGQCMFzNlsafNs7ad5xelZOzCebdRofE\nVaQZJW0o5QAdTX0t9Ij1o/zUm0bXIf8ZZTJLYgIwKuuZu+LeLCLZJFEM7tYKDhIK\nTegCiesP1THuMgiZhZYOYl1kIZBPVrEB8O1wtxEm\n-----END CERTIFICATE-----\n",
"bundle-name": "com.***.test",
"apl": "normal",
"app-feature": "hos_normal_app",
"app-identifier": "576************2509"
},
"baseapp-info": {},
"permissions": {},
"acls": {},
"issuer": "app_gallery"
}具体每个字段的含义可以参考官方文档和源码中的定义,其中重点字段解析如下:

得到的示例证书内容如下:
subject=C = CN, O = Huawei, OU = Huawei CBG, CN = Huawei CBG Root CA G2
issuer=C = CN, O = Huawei, OU = Huawei CBG, CN = Huawei CBG Root CA G2
-----BEGIN CERTIFICATE-----
MIICGjCCAaGgAwIBAgIIShhpn519jNAwCgYIKoZIzj0EAwMwUzELMAkGA1UEBhMC
Q04xDzANBgNVBAoMBkh1YXdlaTETMBEGA1UECwwKSHVhd2VpIENCRzEeMBwGA1UE
AwwVSHVhd2VpIENCRyBSb290IENBIEcyMB4XDTIwMDMxNjAzMDQzOVoXDTQ5MDMx
NjAzMDQzOVowUzELMAkGA1UEBhMCQ04xDzANBgNVBAoMBkh1YXdlaTETMBEGA1UE
CwwKSHVhd2VpIENCRzEeMBwGA1UEAwwVSHVhd2VpIENCRyBSb290IENBIEcyMHYw
EAYHKoZIzj0CAQYFK4EEACIDYgAEWidkGnDSOw3/HE2y2GHl+fpWBIa5S+IlnNrs
GUvwC1I2QWvtqCHWmwFlFK95zKXiM8s9yV3VVXh7ivN8ZJO3SC5N1TCrvB2lpHMB
wcz4DA0kgHCMm/wDec6kOHx1xvCRo0IwQDAOBgNVHQ8BAf8EBAMCAQYwDwYDVR0T
AQH/BAUwAwEB/zAdBgNVHQ4EFgQUo45a9Vq8cYwqaiVyfkiS4pLcIAAwCgYIKoZI
zj0EAwMDZwAwZAIwMypeB7P0IbY7c6gpWcClhRznOJFj8uavrNu2PIoz9KIqr3jn
BlBHJs0myI7ntYpEAjBbm8eDMZY5zq5iMZUC6H7UzYSix4Uy1YlsLVV738PtKP9h
FTjgDHctXJlC5L7+ZDY=
-----END CERTIFICATE-----
subject=C = CN, O = Huawei, OU = HOS AppGallery, CN = HOS Profile Management
issuer=C = CN, O = Huawei, OU = Huawei CBG, CN = Huawei CBG Software Signing Service CA
-----BEGIN CERTIFICATE-----
MIIC7TCCAnOgAwIBAgIIV5nKqt2oGmwwCgYIKoZIzj0EAwMwZDELMAkGA1UEBhMC
Q04xDzANBgNVBAoMBkh1YXdlaTETMBEGA1UECwwKSHVhd2VpIENCRzEvMC0GA1UE
AwwmSHVhd2VpIENCRyBTb2Z0d2FyZSBTaWduaW5nIFNlcnZpY2UgQ0EwHhcNMjMw
NDI0MDYyNjMxWhcNMjgwNDI0MDYyNjMxWjBYMQswCQYDVQQGDAJDTjEPMA0GA1UE
CgwGSHVhd2VpMRcwFQYDVQQLDA5IT1MgQXBwR2FsbGVyeTEfMB0GA1UEAwwWSE9T
IFByb2ZpbGUgTWFuYWdlbWVudDBZMBMGByqGSM49AgEGCCqGSM49AwEHA0IABDdY
3RoPqb6WD8UpXJiavZLN48iamektKUKZHFl9xwr1Siu77z3lI86cREa3Flw50uKc
xkMNKM4FWBRMd3CDhI+jggEZMIIBFTAfBgNVHSMEGDAWgBT69fe+IFZdXdTabfEU
FTwdCduyNDAdBgNVHQ4EFgQU0a99kztpYeCetotz0YIduJ2I2VcwRgYDVR0gBD8w
PTA7BgRVHSAAMDMwMQYIKwYBBQUHAgEWJWh0dHA6Ly9wa2kuY29uc3VtZXIuaHVh
d2VpLmNvbS9jYS9jcHMwDgYDVR0PAQH/BAQDAgeAMEwGA1UdHwRFMEMwQaA/oD2G
O2h0dHA6Ly9wa2kuY29uc3VtZXIuaHVhd2VpLmNvbS9jYS9jcmwvc29mdF9zaWdu
X3Nydl9jcmwuY3JsMBMGA1UdJQQMMAoGCCsGAQUFBwMDMBgGDCsGAQQBj1sCgngB
AwQIMAYCAQEKAQEwCgYIKoZIzj0EAwMDaAAwZQIwRYOlQ6Qq2SF8LHQ78xpNYh47
zMemerx5oG4F6Uq/3ARPfowvdrEu5Ss+njPMG0FFAjEA0s7YhO7Ktm60mkuHuxQS
46fqIHh/PAPJ2ozg1yDSD771bAGn7mDeGjaAFXEtKzU5
-----END CERTIFICATE-----
subject=C = CN, O = Huawei, OU = Huawei CBG, CN = Huawei CBG Software Signing Service CA
issuer=C = CN, O = Huawei, OU = Huawei CBG, CN = Huawei CBG Root CA G2
-----BEGIN CERTIFICATE-----
MIIDADCCAoegAwIBAgIIJGDixWQS3MkwCgYIKoZIzj0EAwMwUzELMAkGA1UEBhMC
Q04xDzANBgNVBAoMBkh1YXdlaTETMBEGA1UECwwKSHVhd2VpIENCRzEeMBwGA1UE
AwwVSHVhd2VpIENCRyBSb290IENBIEcyMB4XDTIwMDMxNjEyMzIzOVoXDTQwMDMx
NjEyMzIzOVowZDELMAkGA1UEBhMCQ04xDzANBgNVBAoMBkh1YXdlaTETMBEGA1UE
CwwKSHVhd2VpIENCRzEvMC0GA1UEAwwmSHVhd2VpIENCRyBTb2Z0d2FyZSBTaWdu
aW5nIFNlcnZpY2UgQ0EwdjAQBgcqhkjOPQIBBgUrgQQAIgNiAASsEz7cwYkzFh9b
xIwKfXx5qHGjl5WITy0teGnNWqv+jYCceeixHqErvK7YRn2hVPIqhRqKWeANHZUK
G0qxi+NIpmSmQS8/63CLz1QAcxfv2Xl3/V82dF0v9lm16ehMsN+jggEVMIIBETAf
BgNVHSMEGDAWgBSjjlr1WrxxjCpqJXJ+SJLiktwgADAdBgNVHQ4EFgQU+vX3viBW
XV3U2m3xFBU8HQnbsjQwDwYDVR0TAQH/BAUwAwEB/zBGBgNVHSAEPzA9MDsGBFUd
IAAwMzAxBggrBgEFBQcCARYlaHR0cDovL2Nwa2ktY2F3ZWIuaHVhd2VpLmNvbS9j
cGtpL2NwczAOBgNVHQ8BAf8EBAMCAQYwZgYDVR0fBF8wXTBboFmgV4ZVaHR0cDov
L2Nwa2ktY2F3ZWIuaHVhd2VpLmNvbS9jcGtpL3NlcnZsZXQvY3JsRmlsZURvd24u
Y3JsP2NlcnR5cGU9MTAmL3Jvb3RfZzJfY3JsLmNybDAKBggqhkjOPQQDAwNnADBk
AjBrAQQxUlNgqhYkcEm5eksnPxDkPJSY/qNd2BDgbvEydiLwPSvB7Z9lipxz8ikZ
EeUCMGppWcaV//SIG1y5tEwthLwWeEaF613vUILWQLir8+CA3RZGsRBqtE8xSqfz
yafLYQ==
-----END CERTIFICATE-----这里依然是完整的三级证书链,注意,根证书和之前申请到的开发者签名证书的根证书一样,但中间证书和叶子证书均不一样,比较如下(红色底色表示内容相同):

⑥ 得到签名的App包
将生成的Profile文件、叶子证书文件等配置到项目的signingConfigs里,使用华为的IDE可以直接得到签名后的App包:

或者参考命令手动给未签名的App包进行签名。
得到的签名的App包只是用于提供给华为商店进行审核和后续的拆包,并不能直接安装到手机上运行。App包实际上就是标准的ZIP格式,可以修改后缀为.zip进行解压:

可以看到里面包括了.hap包和描述App一些信息的http://pack.info文件。
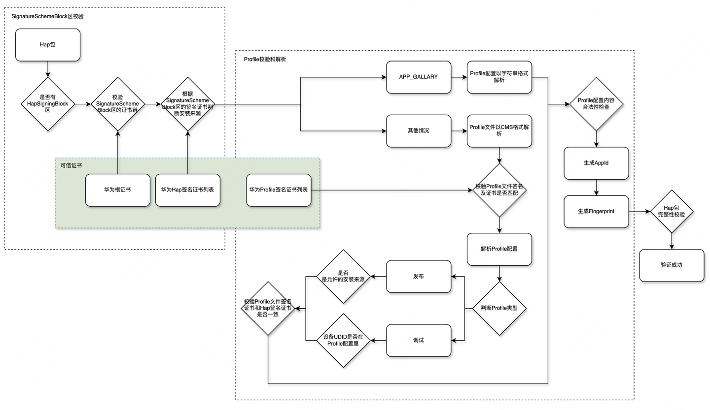
那么对App包进行签名的内容以及Profile文件在哪里呢?根据对源码里VerifyHap.java类的verifyHap函数进行分析,发现鸿蒙上的签名机制类似Android V3,签名信息和Profile文件存储在自定义的HapSigningBlock区,放到了ZIP格式Central Directory区的前面,其结构如下:

HapSigningBlock区的魔数(转成string也就是):
/**
* The value of lower 8 bytes of magic word
*/
public static final long HAP_SIG_BLOCK_MAGIC_LO_V3 = 0x676973207061683cL;
/**
* The value of higher 8 bytes of magic word
*/
public static final long HAP_SIG_BLOCK_MAGIC_HI_V3 = 0x3e6b636f6c62206eL;
/**
* Size of hap signature block header
*/
public static final int HAP_SIG_BLOCK_HEADER_SIZE = 32;通过hex工具直接打开App包也可以在Central Directory区前面找到:

其中SignatureSchemeBlock区存放了CMS格式的Hap包签名信息,而Profile文件就存储在SigningBlock区,Type是0x20000002:
/**
* ID of profile block
*/
public static final int HAP_PROFILE_BLOCK_ID = 0x20000002;通过如下hap-sign-tool.jar的命令可以导出存储在App包或Hap包里的签名证书和Profile文件:
java -jar hap-sign-tool.jar verify-app -inFile my-signed.app -outCertChain my-signed.cer -outProfile my-signed.p7b⑦ 签名校验、拆包、重签名
提供给华为应用市场
审核的App包在经过签名校验,确认是开发者的应用以及应用的完整性以后,华为会取出App包SigningBlock区的Profile文件,解压出Hap包,把Profile文件或Profile文件内的配置(下一章节展开描述区别)重新放到Hap包的SigningBlock区里,并用Hap的签名叶子证书对Hap包进行重新签名,签名方式和给App包签名一样。最终真正通过应用市场下发到手机上的是经过重签名的Hap包(类似iOS的双层签名机制)。解析出签名证书如下:
CN=HOS AppGallery Application Release, OU=HOS AppGallery, O=Huawei, C=CN
-----BEGIN CERTIFICATE-----
MIIC+TCCAn+gAwIBAgIIWXsBFAJOQzIwCgYIKoZIzj0EAwMwZDELMAkGA1UEBhMC
Q04xDzANBgNVBAoMBkh1YXdlaTETMBEGA1UECwwKSHVhd2VpIENCRzEvMC0GA1UE
AwwmSHVhd2VpIENCRyBTb2Z0d2FyZSBTaWduaW5nIFNlcnZpY2UgQ0EwHhcNMjMw
NDI0MDYyMjA1WhcNMjgwNDI0MDYyMjA1WjBkMQswCQYDVQQGDAJDTjEPMA0GA1UE
CgwGSHVhd2VpMRcwFQYDVQQLDA5IT1MgQXBwR2FsbGVyeTErMCkGA1UEAwwiSE9T
IEFwcEdhbGxlcnkgQXBwbGljYXRpb24gUmVsZWFzZTBZMBMGByqGSM49AgEGCCqG
SM49AwEHA0IABIokjn9tVRpgEC6b1AR9chiiejUGBiF83Lzm1giyZX9XKVzTPkHq
RRuML+zhRtT1JESEMOUggPyJbe9+rt3k9CijggEZMIIBFTAfBgNVHSMEGDAWgBT6
9fe+IFZdXdTabfEUFTwdCduyNDAdBgNVHQ4EFgQUFzRtDLYZ7zX/idRsHYmJZ734
vwgwRgYDVR0gBD8wPTA7BgRVHSAAMDMwMQYIKwYBBQUHAgEWJWh0dHA6Ly9wa2ku
Y29uc3VtZXIuaHVhd2VpLmNvbS9jYS9jcHMwDgYDVR0PAQH/BAQDAgeAMEwGA1Ud
HwRFMEMwQaA/oD2GO2h0dHA6Ly9wa2kuY29uc3VtZXIuaHVhd2VpLmNvbS9jYS9j
cmwvc29mdF9zaWduX3Nydl9jcmwuY3JsMBMGA1UdJQQMMAoGCCsGAQUFBwMDMBgG
DCsGAQQBj1sCgngBAwQIMAYCAQEKAQAwCgYIKoZIzj0EAwMDaAAwZQIxAJofyGQW
4ZVDW64qTeiVQVn5w7iRhejP6YFqYX9h/5mNXKMQ8ZuQCFT7EaqhVblWlQIwWIPB
xC+YhPz6JmDMSZDynZINnXi0T3k9UvbcCybbd2k2PWHYvYqQdKAuYGcNc2Ho
-----END CERTIFICATE-----
CN=Huawei CBG Software Signing Service CA, OU=Huawei CBG, O=Huawei, C=CN
-----BEGIN CERTIFICATE-----
MIIDADCCAoegAwIBAgIIJGDixWQS3MkwCgYIKoZIzj0EAwMwUzELMAkGA1UEBhMC
Q04xDzANBgNVBAoMBkh1YXdlaTETMBEGA1UECwwKSHVhd2VpIENCRzEeMBwGA1UE
AwwVSHVhd2VpIENCRyBSb290IENBIEcyMB4XDTIwMDMxNjEyMzIzOVoXDTQwMDMx
NjEyMzIzOVowZDELMAkGA1UEBhMCQ04xDzANBgNVBAoMBkh1YXdlaTETMBEGA1UE
CwwKSHVhd2VpIENCRzEvMC0GA1UEAwwmSHVhd2VpIENCRyBTb2Z0d2FyZSBTaWdu
aW5nIFNlcnZpY2UgQ0EwdjAQBgcqhkjOPQIBBgUrgQQAIgNiAASsEz7cwYkzFh9b
xIwKfXx5qHGjl5WITy0teGnNWqv+jYCceeixHqErvK7YRn2hVPIqhRqKWeANHZUK
G0qxi+NIpmSmQS8/63CLz1QAcxfv2Xl3/V82dF0v9lm16ehMsN+jggEVMIIBETAf
BgNVHSMEGDAWgBSjjlr1WrxxjCpqJXJ+SJLiktwgADAdBgNVHQ4EFgQU+vX3viBW
XV3U2m3xFBU8HQnbsjQwDwYDVR0TAQH/BAUwAwEB/zBGBgNVHSAEPzA9MDsGBFUd
IAAwMzAxBggrBgEFBQcCARYlaHR0cDovL2Nwa2ktY2F3ZWIuaHVhd2VpLmNvbS9j
cGtpL2NwczAOBgNVHQ8BAf8EBAMCAQYwZgYDVR0fBF8wXTBboFmgV4ZVaHR0cDov
L2Nwa2ktY2F3ZWIuaHVhd2VpLmNvbS9jcGtpL3NlcnZsZXQvY3JsRmlsZURvd24u
Y3JsP2NlcnR5cGU9MTAmL3Jvb3RfZzJfY3JsLmNybDAKBggqhkjOPQQDAwNnADBk
AjBrAQQxUlNgqhYkcEm5eksnPxDkPJSY/qNd2BDgbvEydiLwPSvB7Z9lipxz8ikZ
EeUCMGppWcaV//SIG1y5tEwthLwWeEaF613vUILWQLir8+CA3RZGsRBqtE8xSqfz
yafLYQ==
-----END CERTIFICATE-----注意这里给Hap的签名证书和我们之前申请的开发者签名证书不一样,Hap签名证书和对应的私钥都是华为的,跟我们的应用没有关系,而且签名证书链里不包含根证书的信息。
这里再和之前的证书对比一下(红色和黄色底色表示内容分别相同):

三者的根证书都一样,Profile签名证书和Hap签名证书的中间证书一样,三者的叶子证书均不一样。
另外,如果在上架应用市场的时候,勾选了加密:

根据《鸿蒙生态应用安全技术白皮书》描述,只是对Hap包里的代码做加密,然后重新签名,所以证书和Profile文件的解析均不受影响。
签名相关的代码在security_appverify仓库里,签名校验流程梳理如下(图上所有判断条件在失败情况下均会导致签名校验失败,为了直观不画出此流程):

签名校验步骤可以分成三组,分别是:
校验Hap包时首先在ZIP的Central Directory区前32个字节寻找是否有HapSigningBlock区的Header,找到以后定位到SignatureSchemeBlock区,解析其CMS格式,并校验SignatureSchemeBlock区证书链的完整性。证书链完整性校验流程如下:

本文系作者在时代Java发表,未经许可,不得转载。
如有侵权,请联系nowjava@qq.com删除。