时代Java,与您同行!
关注微信公众号,关注前沿技术,微信搜索:nowjava或时代Java,也可点击这里扫码关注
时代Java
首页
集册
文章
实例
项目
快讯
时代+
手册
下载
Jar查找
登录
注册
京东自营 + 国补 iPhone 历史最低价
国家补贴 享8折
jquery申请签证步骤内容显示切换代码
jquery申请签证步骤内容显示切换代码
欢马劈雪
工程师 (已认证)
原创分享签约作者
发表于
JS/jQuery代码
演示 / 下载列表
42
在这篇文章中:
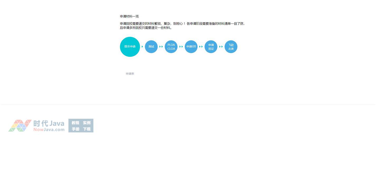
jquery申请签证步骤内容显示切换代码,鼠标经过的时候动画放大显示对应切换相应的内容。
查看演示
立即下载
下载方法:
1、请用微信扫描下方二维码关注
时代Java
公众号,或者微信搜索
时代Java
或
NowJava
关注。
(如已经关注,请直接发送编号)
2、在
时代Java
公众号里发送编号:
5953
5953
3、发送后,将立刻收到 “验证码已经接收成功” 的回复,即可选择线路下载:
通用网络下载
移动网络下载
电信网络下载
如不能正常下载请联系我们:nowjava@qq.com 或 公众号里留言。
怎么下载?点这里有详细说明哦~~
本文系作者在时代Java发表,未经许可,不得转载。
如有侵权,请联系nowjava@qq.com删除。
编辑于
2020-03-03 13:38:48
2020-03-03 13:38:48
举报
分享
分享文章到朋友圈
分享文章到 QQ
分享文章到微博
复制下载链接到剪贴板
扫描二维码
关注时代Java
下载资源
下载
订阅
订阅专栏
后台管理UI模板框架 AdminLTE 3.0中文免费下载,AdminLTE_CN-3.0.5.zip 官方中文翻译版。
Java 连接 MySQL 8.0 以上 JDBC 驱动包下载 mysql-connector-java-8.0.21.jar 官方最新版
windows Java/JDK14下载 jdk-14.0.2_windows-x64_bin.exe 官方安装版
Java JDBC 驱动包下载,MySQL 8及以上适用, mysql-connector-java-8.0.22.jar 官方版。
在线HTML编辑器 CKEditor5 下载和使用方法,支持多种模式。
Windows 版 64位 Redis 6.0下载,最新官方源码由Cygwin软件编译。
Eclipse Spring Boot maven web demo 简单项目实例
Windows Java/JDK15下载 jdk-15_windows-x64_bin.exe 官方安装版
html5手机触屏左右滑动图动画切换效果
扫描二维码
关注时代Java
返回顶部